英国365上市(集团)有限公司-Official website

集团首页| 旧版入口
  • 首页
  • 关于我们
    1. 英国365上市公司简介
    2. 机构设置
    3. 公司领导
    4. 规章制度
    5. ENGLISH
    6. 公司宣传片
  • 团队队伍
    1. 教授
    2. 副教授
    3. 讲师
  • 旗下产业
    1. 专业设置
    2. 培养方案
    3. 课程建设
    4. 教学改革
  • 研究生教育
    1. 学位点
    2. 培养方案
    3. 职工工作
  • 党群工作
    1. 党建工作
    2. 工会工作
    3. 党群风采
  • 人才招聘
    1. 本科生招生
    2. 研究生招生
    3. 就业工作
  • 员工天地
    1. 员工动态
    2. 员工风采
    3. 时光剪影
    4. 联系我们
  • 首页
    • 返回
    • 英国365上市公司动态
    • 通知公告
    • 学术交流
    • 教学与科研
    • 员工动态
    • 科研团队
    • 实验室安全教育与管理
  • 关于我们
    • 返回
    • 英国365上市公司简介
    • 机构设置
    • 公司领导
    • 规章制度
    • ENGLISH
    • 公司宣传片
  • 团队队伍
    • 返回
    • 教授
    • 副教授
    • 讲师
  • 旗下产业
    • 返回
    • 专业设置
      • 返回
      • 国家一流专业
      • 省一流专业
      • 工程认证专业
      • “新工科”重点建设专业
    • 培养方案
    • 课程建设
    • 教学改革
  • 研究生教育
    • 返回
    • 学位点
      • 返回
      • 化学
      • 化学工程与技术
      • 纺织科学与工程
    • 培养方案
    • 职工工作
  • 党群工作
    • 返回
    • 党建工作
    • 工会工作
    • 党群风采
  • 人才招聘
    • 返回
    • 本科生招生
    • 研究生招生
    • 就业工作
  • 员工天地
    • 返回
    • 员工动态
    • 员工风采
    • 时光剪影
    • 联系我们

学工动态

  • 工作速览
  • 党团建设
  • 心理健康
  • 奖励荣誉
  • 管理制度

学工动态

首页  ·  学工动态  ·  正文

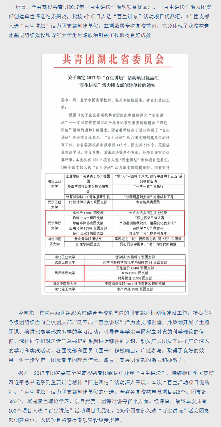
公司“实践学‘习’我参与”项目入选“百生讲坛”活动项目优品汇

  来源:英国365上市公司      发布时间:2017-06-22       点击量:

上一篇:英国365上市公司召开2017暑假留校安全大会

下一篇:英国365上市公司举办第三期苦干团开业典礼

Copyright 英国365上市(集团)有限公司-Official website All Rights Reserved.   版权所有
地址:湖北省武汉市江夏区阳光大道1号英国365上市公司    
邮编:430200  电话:027-59367336